EJ.0004 Un preamplificatore per chitarre elettriche
- Daniele Bonini
- 22 set
- Tempo di lettura: 8 min
Aggiornamento: 19 ott
Questo progetto è qualcosa che tenevo da parte da un sacco di tempo.
Mio papà, ex chitarrista ai tempi delle band e balere anni 60 lungo la costa romagnola, mi ha sempre parlato di questo progetto di Nuova Elettronica quando ero ragazzino, kit da cui è sempre stato particolarmente incuriosito.
Non avendolo acquistato al tempo in cui la rivista era ancora in circolazione, si è sempre un po' crucciato di non averlo potuto mai provare.
Decisi di prendere in mano il progetto io stesso per poterlo ricreare e magari farglielo trovare come sorpresa per un compleanno o Natale. Ma non ero ancora in grado al tempo di poter gestire una riedizione di un progetto così "complesso". Almeno, complesso per le mie capacità. Ora che mi sento molto più a mio agio ed ho imparato qualcosa in più, ho deciso di riprenderlo seriamente e cercare di esaudire questo desiderio, sebbene con anni di distanza.
BREVE INTRODUZIONE STORICA
Un giorno si presentò alla redazione di Nuova Elettronica un lettore della rivista con un mucchio di chitarre elettriche. Li per li era parso un venditore, ma parlandoci si scoprì essere un appassionato che tempo prima aveva chiesto ai tecnici della rivista un preamplificatore per chitarra.
Loro, non essendo esperti (ancora), gli avevano risposto semplicemente: “scegli uno schema qualsiasi di quelli che abbiamo già creato”.
Questo ha fatto capire al lettore che non ne sapevano molto di chitarre, ma invece di scoraggiarsi ha deciso di aiutarli mettendo a disposizione la sua esperienza da chitarrista.
Da questa collaborazione venne fuori un preamplificatore adatto alle chitarre elettriche, che rispecchia queste nozioni che loro appresero:
Ogni chitarra suona in modo diverso, soprattutto tra quelle con la cassa acustica e quelle "solid body" (cioè senza cassa).
I normali preamplificatori non vanno bene per la chitarra elettrica: il suono perde carattere, non è fedele.
Serve un preamplificatore fatto apposta, con:
Controlli di tono (alti, medi, bassi) diversi da quelli standard, per adattarsi meglio al suono della chitarra.
Ingresso compatibile con tutti i pickup, cioè deve saper ricevere bene i segnali delle varie chitarre dovuti a componentistiche diversamente sensibili.
Nessun fruscio di fondo, perché il rumore rovina il suono.
Indicatore di picco, cioè una luce che segnala quando il segnale è troppo forte e sta per distorcere (utile per evitare suoni "grattati").
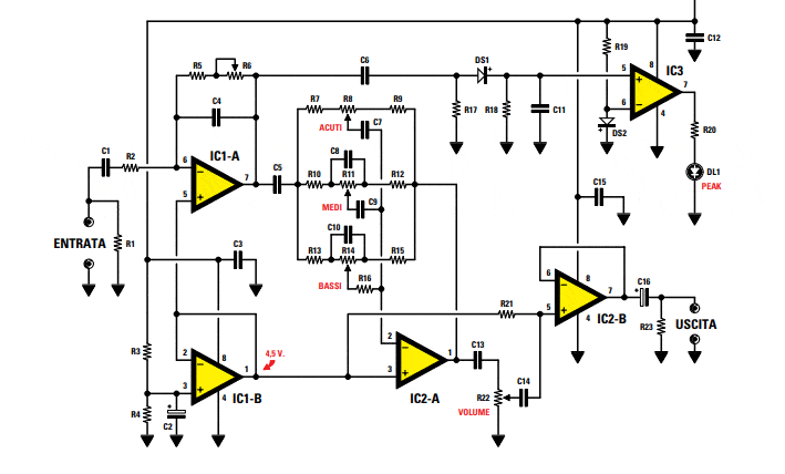
SCHEMA ELETTRICO E PRINCIPIO DI FUNZIONAMENTO
Come sempre, prima delle spiegazioni scritte, vediamo lo schema.

Lo schema qui sopra è ripreso da quello di nuova elettronica, con la sola modifica dell'alimentazione.
Ormai i trasformatori stabilizzati si trovano ampiamente sul mercato e quindi, per ridurre costi e peso, ho deciso per questa opzione.
Siccome questo schema non è molto comodo per comprenderne il funzionamento, dovuto al fatto che gli op-amp ( AMPlificatori OPerazionali, cioè gli integrati segnati come IC1 e IC2 e IC3 nello schema) non sono rappresentati canonicamente, riporto di seguito lo schema originale per una migliore lettura.

Per chi è pratico di questo genere di amplificatori, non noterà nulla di particolare da un qualsiasi altro schema dello stesso genere, ma all'utilizzo si noterà subito la qualità del suono.
Questo perché gli integrati NE5532 sono stati scelti appositamente per questo scopo. Piccola premessa, prima di indicarne i pregi.
Appena ripreso in mano questo schema, siccome un po' datato, ho valutato l'ipotesi di sostituire gli NE5532 con qualcosa di più "moderno" e magari con caratteristiche migliori.
Per farla breve è ancora la migliore scelta, ad oggi, per queste ragioni:
Rumore bassissimo: da 3 a 4 volte meno degli altri
(vuol dire non avvertire quel fruscio di sottofondo quando colleghiamo la cassa all'uscita del preamplificatore)
Ha una ottima distorsione armonica
(significa che il suono che entra, esce praticamente uguale, senza aggiungere frequenze spurie. Il suono quindi rimane pulito e fedele)
Risposta in frequenza molto estesa: arrivano fino a 150 kHz, quindi non tagliano gli acuti più brillanti
(il segnale passa senza nessun taglio o perdita di brillantezza. Il picking brillante o i riverberi con tante armoniche restano trasparenti e cristallini)
Elevata potenza in uscita
(Il NE5532 eroga 20–40 mA, più che sufficiente per pilotare direttamente un cavo lungo o un ingresso d’amplificatore senza perdere dinamica. Il segnale rimane forte e intatto in uscita, come se avessi un “motore” dietro che lo spinge)
Effetto non troppo "chirurgico" sul suono in uscita, mantenendo quindi un suono più analogico e meno sterile per una chitarra.
Ora che hai capito perché questo integrato è così utile ed interessante, passiamo a comprendere come funziona nel nostro schema.
Ho diviso la spiegazione in tre parti con tre gif intuitive: visualizzare rende la comprensione più immediata.
AMPLIFICAZIONE

Seguiamo il segnale, rappresentato dalle onde rosse a sinistra, lungo il tragitto evidenziato anch'esso in rosso e vediamo il percorso che fa:
entra dal jack di ingresso "ENTRATA" e viene indirizzato nel primo op-amp
questo op-amp siglato IC1-A amplifica il debole segnale proveniente dalla chitarra.
il segnale amplificato entra nello stadio equalizzatore dove tramite i potenziometri (R8, R11, R14) possiamo regolare se far passare più segnale acuto, medio o basso.
il segnale equalizzato viene indirizzato ad un secondo op-amp siglato IC2-A.
Quest'ultimo funge da buffer/driver. Spiegato in modo semplice, vuol dire che prende il segnale, lo rende robusto e lo consegna all'uscita senza cambiarlo.
Buffer = non amplifica, non equalizza → mantiene il segnale integro.
Driver = lo spinge con più “muscoli”, così non perde forza lungo la strada.
Il segnale così rinforzato viene mandato al potenziometro del volume (R22)e prelevato tramite condensatore C14, il quale è posto li per disaccoppiare il segnale. Ma cosa vuol dire "disaccoppiare"? Questo condensatore funziona come un filtro che blocca la corrente continua (DC) ma lascia passare la corrente alternata (AC), cioè il segnale audio. Il segnale della chitarra è AC (onde sonore trasformate in elettricità). Ma dentro il circuito ci sono anche tensioni DC (quelle che alimentano gli op-amp).
Se la DC arrivasse al potenziometro, avresti due problemi:
- il potenziometro “gratterebbe” girandolo (rumore meccanico nel segnale);
- rischieresti di alterare il punto di lavoro dello stadio successivo.
Pensalo come ad un filtro per l’acqua: lascia passare solo l’acqua pulita, trattenendo la sabbia. 🏖️
Il segnale disaccoppiato viene fatto passare per un ulteriore op-amp siglato IC2-B. Il suo ruolo è:
- dare robustezza al segnale in uscita (bassa impedenza, stabile).
- evitare che la lunghezza del cavo o l’impedenza di ingresso dell’amplificatore abbassino il livello del suono o introducano rumore.
Consideralo come una pompa per l'acqua finale che garantisce flusso forte in uscita.
Infine il segnale amplificato, pulito e forte esce dal jack "USCITA".
CONTROLLO DISTORSIONE/PEAK

Questo circuito ha anche una caratteristica molto utile: può indicarci se il segnale in ingresso è troppo forte, rischiando di distorcerlo in uscita.
Questo perchè i pick-up delle chitarre elettriche non sono tutti uguali: ci sono di bassa qualità che "sentono" poco le vibrazioni delle corde, di media e altà qualità, molto sensibili.
Per questo motivo c'è la necessità di adattare l'amplificazione al genere di pick-up che porterà il segnale all'interno del preamplificatore.
Partiamo sempre dal segnale rappresentato dalle onde rosse:
Abbiamo visto dalla precedente spiegazione che entra e va al primo op-amp. Il segnale però non va solamente all'equalizzazione, ma viene mandato ad un altro op-amp siglato IC3.
Questo integrato ha un compito molto semplice: rilevare se il segnale che gli arriva è troppo forte (rappresentato dalla sinusoide rossa sulla destra nella gif), e quindi verrà distorto da nostro sistema di amplificazione.
Qui interviene questo op-apm, che in questo caso farà accendere il led rosso DL1, dandoci un chiaro segnale luminoso di quello che sta accadendo.
Ora che sappiamo che il nostro segnale è troppo forte, ci basterà agire sulla resistenza variabile R6, ruotandola in senso antiorario, fin quando il led non si spegnerà.
In questo modo abbiamo diminuito il potere di amplificazione dell'op-amp IC1-A. Il segnale che giungerà all'op-amp IC3 ora (rappresentato dalla sinusoide verde sulla destra nella gif) non creerà più distorsione e quindi il led DL1 non si accenderà.
TENSIONE DI RIFERIMENTO

In un amplificatore operazionale normalmente si usano due tensioni (positiva e negativa) per permettere al segnale di oscillare sopra e sotto lo zero.
Ma se si usa solo una tensione positiva (come nel nostro caso 9 volt), si può comunque far "oscillare" il segnale creando un punto di riferimento a metà della tensione di alimentazione (4,5 volt).
Questo punto diventa il nuovo "zero virtuale" che viene creato dall'op-amp IC1-B e permette al segnale di salire e scendere come se avessimo anche una tensione negativa, pur avendo solo quella positiva.
Spiegazione semplice: pensa a un bicchiere mezzo pieno.
Se il bicchiere è vuoto = 0V, e pieno = +9V, allora il livello dell’acqua a metà sarà = 4.5V.
Ora immagina che tu voglia fare delle piccole onde nel bicchiere (cioè un segnale).
Se parti da un bicchiere vuoto (0V), puoi solo aggiungere acqua (segnale positivo), ma non puoi toglierne (non puoi avere tensioni negative).
Ma se riempi il bicchiere a metà (4.5V), allora puoi muovere l’acqua sia verso l’alto che verso il basso, senza che esca o vada sotto lo zero.
Questa tensione di riferimento viene distribuita a tutti gli operazionali, come vedi evidenziato dai tratti rossi nella gif, affinché abbiano lo stesso voltaggio di riferimento per poter lavorare.
REALIZZAZIONE PRATICA
Prima di tutto, ti lascio qui il file gerber, se decidessi di realizzare il progetto per conto tuo
Qui di seguito trovi la lista numerata di ogni singolo componente. Ti consiglio di stampartela e poi iniziare l'assemblaggio a step come ripotato dalle immagini in sequenza.
Lista dei componenti
C1,C5,C13 | 0.1uf |
C2 | 10UF electrolitic |
C3,C6,C12,C14,C15,C18 | 100nf |
C4 | 47pF |
C7,C8 | 4.7nF |
C9 | 22nF |
C10 | 47nF |
C11 | 220nF |
C16 | 100UF-25V electrolitic |
D1 | 1N5817 |
DL1,DL2 | 5mm Led Red and Green |
DS1,DS2 | 1N4150TR |
IC1,IC2 | NE5532 |
IC3 | LM358AMNOPB |
J1 | 6.35mm mono input jack |
J2 | 6.35mm mono output jack |
JP1 | DC005-2.5MM |
R1 | 1MΩ |
R2 | 47KΩ |
R3 | 10kΩ |
R4,R19 | 10KΩ |
R5 | 4.7Ω |
R6 | 500kΩ |
R7,R9,R20 | 1.8KΩ |
R8 | 478KΩ |
R10,R12 | 22KΩ |
R11,R14 | 100KΩ LIN |
R13,R15,R16 | 12KΩ |
R17,R21 | 100KΩ |
R18 | 39KΩ |
R22 | 10KΩ LOG |
R23 | 1MΩ |
R24 | 470Ω |
SW1 | 2MS1T1B1M1QES-5 |
Step 1 - Resistenze

Step 2 - Zoccoletti

Step 3 - Condensatori

Step 4 - Diodi

I diodi led rosso e verde collegali tramite dei cavetti lunghi almeno 8cm e non direttamente al pcb.
verranno posizionati sul case stampato in 3d in vista.
Step 5 - Alimentazione e potenziometri

N.B. = collega il corpo metallico dei potenziometri a loro e infine quello del basso alla massa. Questo serve per evitare ronzii ogni volta che avvicini la mano ad un potenziometro.
Lo switch, come per i diodi led, collegalo a fili (sempre almeno 8 cm), così da poterlo poi montare a pannello nella parti stampate in 3d.
Step 6 - Jack Input e Output

N.B. = Il cavetto che collega il jack di input al pcb fallo il più corto possibile.
Se tutto è andato per il verso giusto, dovresti trovarti in una situazione simile a quella riportata qua sotto ( è un'immagine indicativa, non esattamente rispecchiante la realtà dei componenti usati, ma è comunque un buon confronto).


Procedi ora stampando le parti necessarie.
Qui di seguito troverai il link di questo progetto.
N.B. : stampa il coperchio su cui andranno avvitati i potenziometri e incastri i led con un riempimento del 100%. E' importante per quanto riguarda il trasferimento delle scritte che ti spiegherò nel prossimo passo.
Passiamo ora all'ultimo step: trasferire le scritte sulla piattina superiore.
Stampa il seguente template con una comune stampante laser.
No, non con una ad inchiostro.
No non è un errore il fatto che sia una immagine specchiata e che quindi le scritte siano a rovescio. Deve essere stampato così e di dimensioni 11,32 x 11,32 mm.

Passaggi:

Ora su una superficie rigida, come una tavola di legno, posiziona la piattina stampata dove andranno le scritte.
Poni sopra ad essa la stampa del foglio lucido con la parte stampata rivolta verso il pezzo 3d, di modo che le scritte saranno ora leggibili correttamente,
Appoggia sopra il ferro da stiro preriscaldato alla massima poteva per circa 30 secondi.
Lascia raffreddare e poi rimuovi il foglio trasparente.

Consiglio: ci vuole un po' di pratica per questo passaggio, quindi poiché il foglio lucido col calore si attaccherà al pezzo stampato, comincia a rimuoverlo da un angolo e man mano che sollevi, guarda se le scritte rimangono sul pezzo o sul foglio lucido. Se dovessero essere ancora sul foglio, semplicemente riappoggia il foglio sul pezzo e poni di nuovo il fero da stiro sopra, applicando una leggera pressione.
Ripeti questa procedura fin quando sarai soddisfatto del risultato.
Se tutto è andato bene dovresti trovarti con questa situazione:

Non ti resta che assemblare il pcb al case stampato in 3d con
8 viti autofilettanti M3 x 8mm
E' stato molto bello e parecchio istruttivo realizzare questo progetto, e spero che ti dia soddisfazione realizzarlo tu stesso quanto lo è stato per me.☺️
Come sempre, ci rileggiamo al prossimo articolo! 👋
A presto.
Daniele



Commenti